TECNOLOGÍA DE LA CARNE Y LOS DERIVADOS CÁRNICOS
Ode navigation
Loading viewer..
Loading content..
190
Visits
Put it on your website
Put it on your website
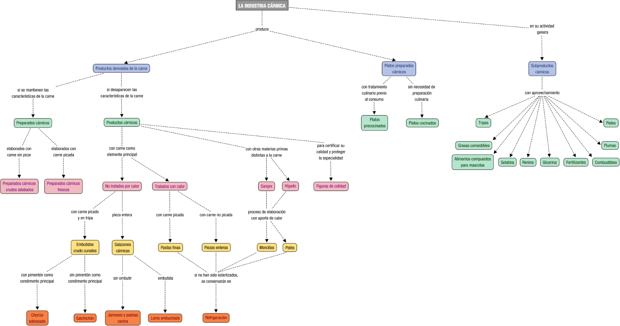
Recurso sobre la Tecnología de la carne y sus derivados cárnicos. Recurso desarrollado para el módulo de Tecnología Alimentaria de Procesos y Calidad en la Industria alimentaria.
Knowledge area
Educational context
Resource type
License type


This work is licensed under a Creative Commons Attribution-NonCommercial-ShareAlike 4.0 International License.
Other authors
Esmeralda Expósito López
End user
Profesorado
individual
individual
Educative context
Aula
Distancia
Educational use
español (o castellano)
Contributions
author
esme.exposito
11/11/2025


