Sintaxis I. El sujeto v.1.1
Ode navigation
Loading viewer..
Loading content..
325
Visitas
Ponlo en tu web
Ponlo en tu web
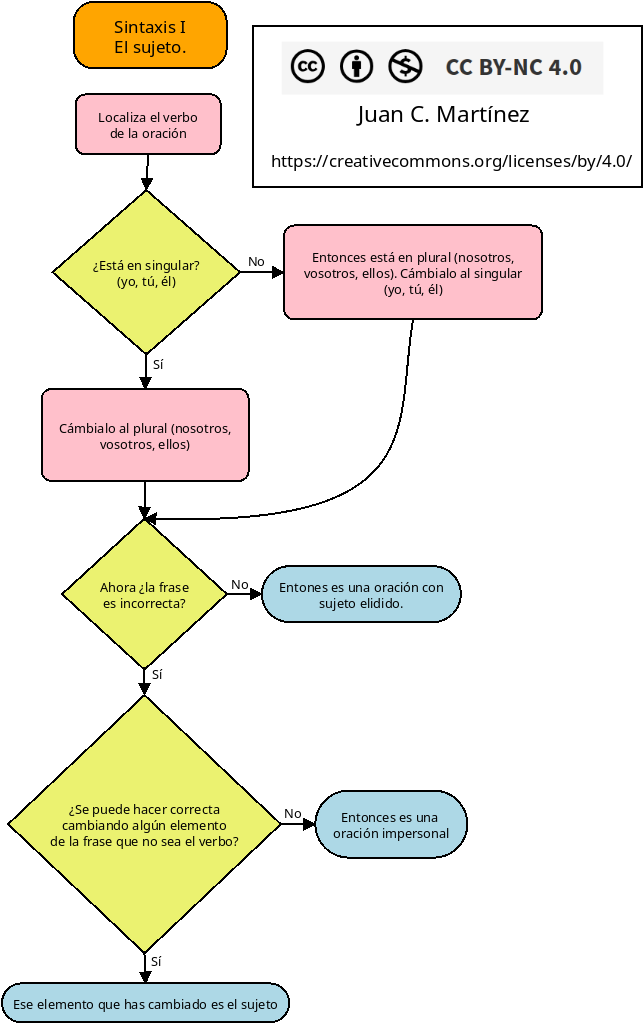
Diagrama de flujo para localizar el sujeto de una oración, así como para detectar oraciones impersonales y con sujeto omitido.
Área de conocimiento
Contexto educativo
Tipo de recurso
Tipo de licencia


Esta obra esta bajo una licencia" Creative Commons Attribution-NonCommercial-ShareAlike 4.0 International License.
Otros autores
Usuario final
Alumnado en general
individual
individual
Contexto educativo
Aula
Presencial
Uso educativo
español (o castellano)
Contribuciones
author
jc.martinezhernand
14/10/2025


