Sintaxis II. Oraciones atributivas y pasivas. v. 1.1
Ode navigation
Loading viewer..
Loading content..
625
Visitas
Ponlo en tu web
Ponlo en tu web
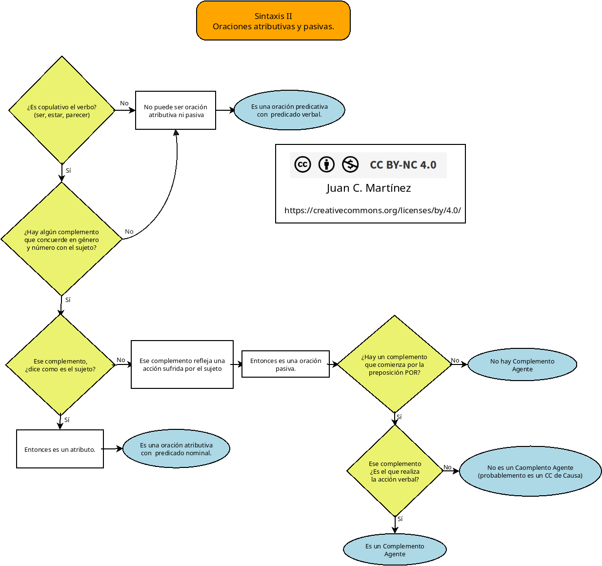
Diagrama de flujo para identificar oraciones atributivas y pasivas.
Área de conocimiento
Contexto educativo
Tipo de recurso
Tipo de licencia


Esta obra esta bajo una licencia" Creative Commons Attribution-NonCommercial-ShareAlike 4.0 International License.
Otros autores
Usuario final
individual
Alumnado en general
Alumnado en general
Contexto educativo
Aula
Presencial
Uso educativo
español (o castellano)
Contribuciones
author
jc.martinezhernand
14/10/2025


