PROCOMÚN
Emaitzak erakusten 261 280 949 guztira
-
On fête La Chandeleur
Esta situación de aprendizaje tiene como objetivo que el alumnado se enriquezca con la cultura de nuestro país vecino, celebrando una de las costumbres como es La Chandeleur, a través de actividades atractivas, interesantes y variadas cuyo producto final es la creación de un vídeo donde se explicará la receta de los crêpes, ya que es tradición prepararlos y reunirse para comer dicho plato en esta festivididad.Jakintza-arloHezkuntza-testuinguruaBaliabide mota -
SdA 3 'Dressing up for carnival'
Se trata de una SdA del área de Inglés y dirigida a 3º de EP. Está basada en el uso de la función comunicativa 'He is wearing' y 'She is wearing' y en el vocabulario sobre prendas de vestir y patrones (stripy, spotty, plain...). Se desarrolla la competencia comunicativa de mi alumnado así como su competencia digital.Jakintza-arloHezkuntza-testuinguruaBaliabide mota -
Malala´´ s Magic Pencil
A través del cuento El Lápiz Mágico de Malala, trabajaremos las funciones ejecutivas calientes para ir mejorando diferentes aspectos ( motivación, escucha activa, atención, vínculo, autoconocimiento, metacognición, reflexión...)que les ayude a mejorar en la gestión de las emociones y además se trabajarán otros aspectos curriculares relacionados con las funciones ejecutivas frías ( procedimientos, procesos....)Jakintza-arloHezkuntza-testuinguruaBaliabide mota -
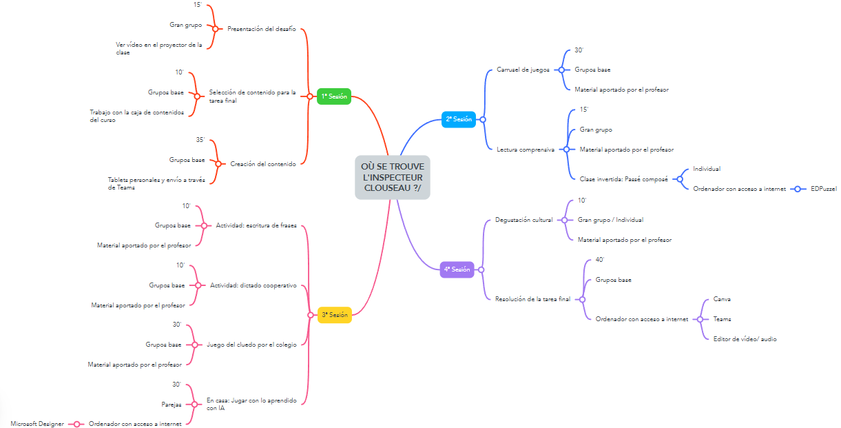
OÙ SE TROUVE L'INSPECTEUR CLOUSEAU ?
Unidad dodáctica creada para la puesta en práctica en un aula de Educación Primaria y adaptada a los contenidos y objetivos del curso de B2 de Competencia Digital Docente que ofrece el Aula Virtual del Profesorado de la Junta de Andalucía.Jakintza-arloHezkuntza-testuinguruaBaliabide mota -
WE ARE SUPERHEROES
Esta situación de aprendizaje está diseñada para ser desarrollada en 2º de E.P., en el área de inglés. También trabajaremos contenidos transversales del área de valores y conocimiento del medio. Es importante que el alumnado trabaje esta unidad didáctica, ya que hemos observado que la sobreexposición a las pantallas y a las redes sociales les lleva a considerar a ciertos personajes, de forma errónea, casi como superhéroes. Con esta situación de aprendizaje, descubrirán que existen superhéro...Jakintza-arloHezkuntza-testuinguruaBaliabide mota -
Welcome to the jungle!
Unidad didáctica para trabajar los animales en inglésJakintza-arloHezkuntza-testuinguruaBaliabide mota -
PRESENTACIÓN UNIT 6 FUN DAYS.pdf
Presentación en inglés sobre lugares de la ciudad y ejemplos de estructuras gramaticales que se pueden usar para expresar acciones que podemos realizar.Jakintza-arloHezkuntza-testuinguruaBaliabide mota -
SdA 3 Dressing up for carnival
Se trata de una SdA del área de Inglés y dirigida a 3º de EP. Está basada en el uso de la función comunicativa 'He is wearing' y 'She is wearing' y en el vocabulario sobre prendas de vestir y patrones (stripy, spotty, plain...). Se desarrolla la competencia digital del alumnado junto con su competencia comunicativa en el área de Inglés.Jakintza-arloHezkuntza-testuinguruaBaliabide mota -
ABOUT MY LAST WEEKEND
Proyecto desarrollado para alumnado de 5º de Educación Primaria desde el área de inglés. El producto final de este proyecto consiste en la creación de un vídeo en el que el alumnado exprese acciones que han realizado en el pasado fin de semana (Past Simple).Jakintza-arloHezkuntza-testuinguruaBaliabide mota -
Sad Space Explorers
Sda de lengua extranjera inglés para sexto de Educación PrimariaJakintza-arloHezkuntza-testuinguruaBaliabide mota -
Act. Final- HEATHY HABITS IN ACTION
En esta unidad didáctica, los alumnos aprenderán vocabulario y estructuras gramaticales relacionadas con hábitos saludables, como "eat healthy food" "do exercise" y "get enough sleep." Utilizarán herramientas tecnológicas (pizarra digital, aplicaciones interactivas como Kahoot o Wordwall y presentaciones digitales) para trabajar de manera dinámica. A través de actividades como la creación de pósteres digitales sobre hábitos saludables, role-playing en parejas para simular consejos entre amigo...Jakintza-arloHezkuntza-testuinguruaBaliabide mota -
Act._final_CDD.zip
En esta unidad didáctica, los alumnos aprenderán vocabulario y estructuras gramaticales relacionadas con hábitos saludables, como "eat healthy food" "do exercise" y "get enough sleep." Utilizarán herramientas tecnológicas (pizarra digital, aplicaciones interactivas como Kahoot o Wordwall y presentaciones digitales) para trabajar de manera dinámica. A través de actividades como la creación de pósteres digitales sobre hábitos saludables, role-playing en parejas para simular consejos entre amigo...Jakintza-arloHezkuntza-testuinguruaBaliabide mota -
Secuencia didáctica. Explorando Juegos y Deportes Tradicionales: Conociendo el Mundo a Través de la Lengua Inglesa
Con la tarea final de esta situación de aprendizaje se pretende que el alumnado de 3º de EP sea capaz de aplicar de forma práctica los conocimientos adquiridos sobre juegos y deportes tradicionales, desarrollando habilidades comunicativas en lengua inglesa, trabajando de manera cooperativa y reflexionando sobre la diversidad cultural y deportiva, para presentar un producto final que demuestre su comprensión y creatividad.Jakintza-arloHezkuntza-testuinguruaBaliabide mota -
BIENVENUE EN FRANCE!
La situación de aprendizaje propuesta se titula "Bienvenue en France!”, está diseñada para introducir al alumnado en la cultura y el idioma francés de una forma práctica y motivadora. A lo largo de este proyecto, los estudiantes no solo aprenderán las bases del idioma, sino que también conocerán las particularidades de la geografía, la historia, las tradiciones y otros aspectos culturales de Francia. Este enfoque integral pretende generar un vínculo significativo entre el aprendizaje del idio...Jakintza-arloHezkuntza-testuinguruaBaliabide mota -
Energías renovables y no renovables
En esta propuesta didáctica en forma de breve unidad didáctica integrada de dos sesiones basada en la lengua extranjera (inglés) como lengua vehicular y las ciencias naturales como contenido curricular vamos a desarrollar los siguientes aspectos a través de esta plataforma de elaboración de Recursos Educativos Abiertos.Jakintza-arloHezkuntza-testuinguruaBaliabide mota -
L'apprentissage interactif
"L'apprentissage Interactif" es un banco de recursos creado con la herramienta Genially para que los alumnos de francés como lengua extranjera puedan comprobar y reforzar sus aprendizajes a lo largo del curso escolar. A través de actividades interactivas, los estudiantes pueden evaluar sus conocimientos de manera dinámica y atractiva. Para su organización he utilizado eXeLearning.Jakintza-arloHezkuntza-testuinguruaBaliabide mota -
Allez, On y va à Paris!
El REA "Allez, On y va à Paris!" consiste en la organización de un viaje a Paris, haciendo uso de la lengua francesa. Para ello, el alumnado de 6º de primaria, por grupos de 4-5 personas, deberá hacer el itinerario para visitar dicha ciudad en 4 días, añadiendo qué comida típica deben probar y qué ropa deben llevar, según el tiempo que va a hacer. Esa información deberán presentarla haciendo uno del programa CANVA o de una Presentación de GOOGLE. Finalmente, el alumnado deberá exponer de form...Jakintza-arloHezkuntza-testuinguruaBaliabide mota -
"Diseñamos nuestra mochila en inglés"
Este recurso es la guía para que el profesorado de la lengua extranjera inglesa conozca la referencia curricular y las recomendaciones de uso en el aula del recurso "Diseñamos nuestra mochila en inglés"Jakintza-arloHezkuntza-testuinguruaBaliabide mota -
SdA Debatimos nuestro futuro
Propuesta de una SdA de lengua y primera / segunda lengua extranjera, además de la asignatura de Conocimiento del medio para trabajar el debate, la argumentación y la expresión oral además de la práctica con los distintos recursos TICs del centroJakintza-arloHezkuntza-testuinguruaBaliabide mota


