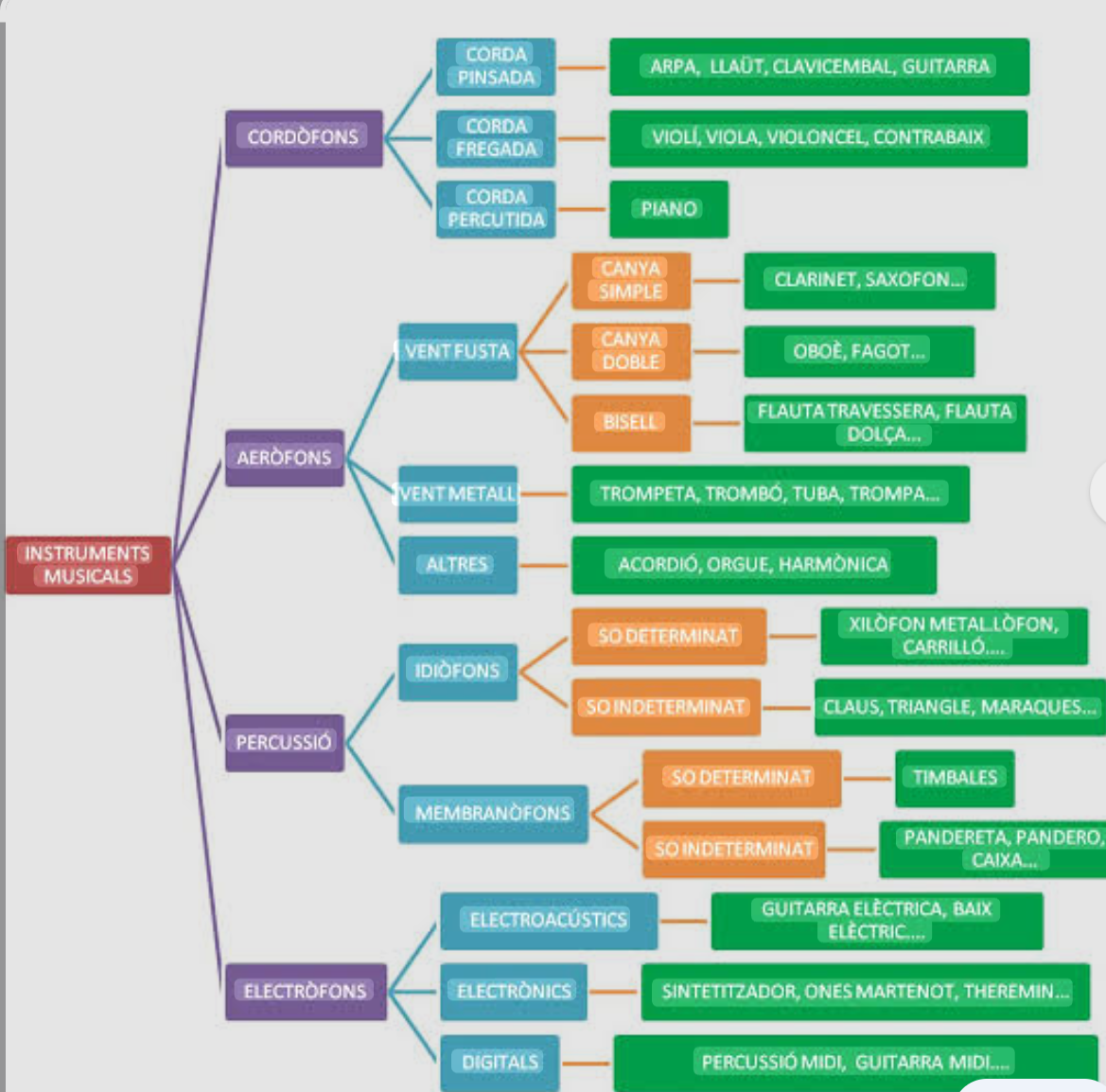
Búsqueda d' informació sobre els instruments musicals
Aquest recurs está disenyat per l'alumnat de 1r de la Eso. En ell buscaràn informació de com se fan sonar els diferents instruments musicals i com es distribueixem per famílies sonores.Partint d'aquest esquema faràn una presentació amb Index i bibliografía, amb fotos i enllaços a videos.


