Skip to main content
Un Proxecto de
lingua
Español
Inglés
Catalán
Gallego
Vasco
Help
Axuda
Manual do usuario
Contacto
User account menu
Acceder
Registrarse
Busca recursos
Busca multimedia
Ver filtros
Todos os contidos
Recursos para a aprendizaxe
Artigos
Itinerarios de aprendizaxe
Área de coñecemento
Artes Escénicas
Artes Gráficas
Artes Plásticas
Artesanía
Diseño
Música
Astronomía
Ciencias Biológícas
Física
Geología
Informática y Tecnologías de la Información
Matemáticas
Química
Tecnologías
Ciencias de la Comunicación
Ciencias de la Educación
Cultura Clásica
Economía
Ética
Filosofía
Geografía
Historia
Psicología
Religiones
Deportes
Educación Física
Educación Ambiental
Educación Cívica
Educación Intercultural
Educación para el Consumo
Educación para la Paz
Educación Sexual y para la Salud
Educación Vial
Formación Empresarial
Formación y Orientación Laboral
Orientación Académica
Tutoría
Lengua
Lenguas Clásicas
Lenguas Extranjeras
Literatura
Necesidades educativas especiales
Contexto educativo
Educación Especial
Educación Infantil
Educación Primaria
6 -7 años / Primer curso
7 - 8 años / Segundo curso
8 - 9 años / Tercer curso
9 - 10 años / Cuarto curso
10 - 11 años / Quinto curso
11 - 12 / Sexto curso
Educación Secundaria Obligatoria
12 - 13 años / Primer curso
13 - 14 años / Segundo curso
14 - 15 años / Tercer curso
15 - 16 / Cuarto curso
Bachillerato
Formación Profesional
Formación Profesional Básica (más de 15 años)
Ciclo formativo grado medio (más de 16 años)
Ciclo formativo grado superior (más de 18 años)
Educación de Personas Adultas
Enseñanza oficial de idiomas
Nivel básico (A)
Nivel intermedio (B)
Nivel avanzado ( C )
Enseñanzas de artes plásticas y diseño
Enseñanzas de música
Enseñanzas de danza
Enseñanzas de arte dramático
Enseñanzas deportivas
Enseñanzas Universitarias
Formación del Profesorado
Buscar
Home
Articles
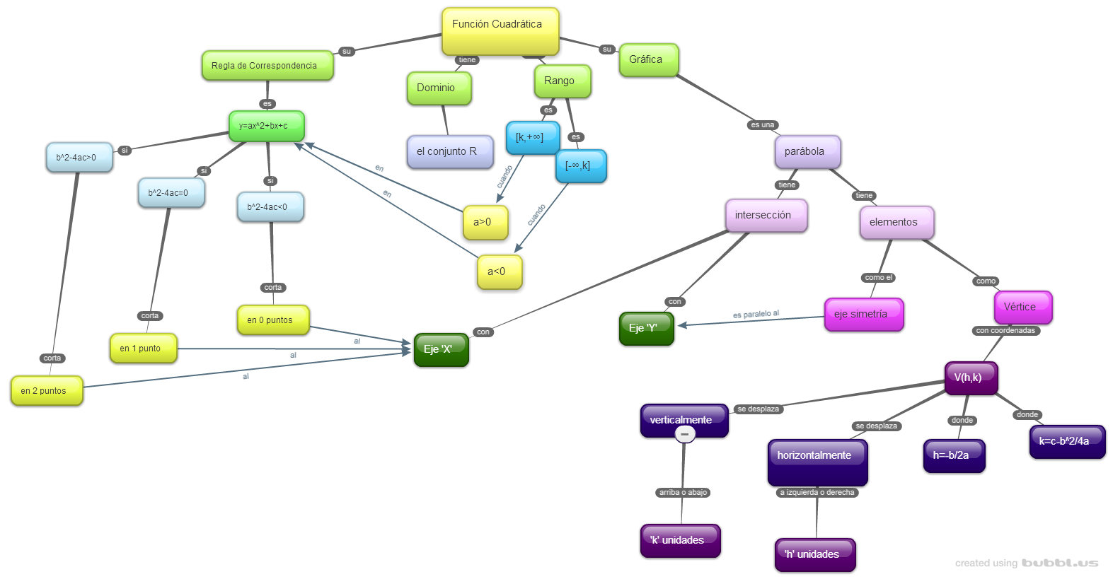
Función cuadrática
21/10/2021
Noemí González
Área de coñecemento
Matemáticas
Contexto educativo
15 - 16 / Cuarto curso
395
Visitas
Compartir
Facebook
Twitter