Skip to main content
A project of
language
Español
Inglés
Catalán
Gallego
Vasco
Help
Ayuda
User manual
Contact
User account menu
Log in
Registrarse
Search for resources
Multimedia search
Ver filtros
All contents
Learning resources
Posts
Learning paths
Knowledge area
Artes Escénicas
Artes Gráficas
Artes Plásticas
Artesanía
Diseño
Música
Astronomía
Ciencias Biológícas
Física
Geología
Informática y Tecnologías de la Información
Matemáticas
Química
Tecnologías
Ciencias de la Comunicación
Ciencias de la Educación
Cultura Clásica
Economía
Ética
Filosofía
Geografía
Historia
Psicología
Religiones
Deportes
Educación Física
Educación Ambiental
Educación Cívica
Educación Intercultural
Educación para el Consumo
Educación para la Paz
Educación Sexual y para la Salud
Educación Vial
Formación Empresarial
Formación y Orientación Laboral
Orientación Académica
Tutoría
Lengua
Lenguas Clásicas
Lenguas Extranjeras
Literatura
Necesidades educativas especiales
Learning context
Educación Especial
Educación Infantil
Educación Primaria
6 -7 años / Primer curso
7 - 8 años / Segundo curso
8 - 9 años / Tercer curso
9 - 10 años / Cuarto curso
10 - 11 años / Quinto curso
11 - 12 / Sexto curso
Educación Secundaria Obligatoria
12 - 13 años / Primer curso
13 - 14 años / Segundo curso
14 - 15 años / Tercer curso
15 - 16 / Cuarto curso
Bachillerato
Formación Profesional
Formación Profesional Básica (más de 15 años)
Ciclo formativo grado medio (más de 16 años)
Ciclo formativo grado superior (más de 18 años)
Educación de Personas Adultas
Enseñanza oficial de idiomas
Nivel básico (A)
Nivel intermedio (B)
Nivel avanzado ( C )
Enseñanzas de artes plásticas y diseño
Enseñanzas de música
Enseñanzas de danza
Enseñanzas de arte dramático
Enseñanzas deportivas
Enseñanzas Universitarias
Formación del Profesorado
Search
Home
Articles
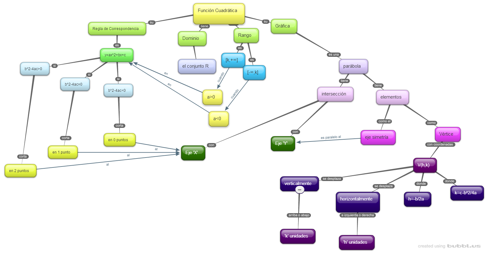
Función cuadrática
21/10/2021
Noemí González
Knowledge area
Matemáticas
Learning context
15 - 16 / Cuarto curso
337
Visits
Share
Facebook
Twitter