PROCOMÚN
Mostrando resultados 1 a 20 de un total de 100
-
INFOGRAFIA combinar correspondencia.pdf
Este recurso intenta explicar paso a paso cómo realizar una combinarción de correspondencia. A partir de una carta base y una base de datos (en excel) debemos de generar un conjunto de cartas personalizadas con sólo combinar correspondencia. Aquí generamos un conjunto de cartas individualizadas, tantas como de grande sea la base de datos.Área de conocimientoContexto educativoTipo de recurso -
REALIZACIÓN MEMORIA PRÁCTICA.pdf
Guía estructurada para la elaboración de una memoria de prácticas. Detalla los apartados que debe contener el informe: índice, introducción, objetivos, desarrollo, herramientas, EPIs y conclusiones. Además, indica brevemente el contenido que debe incluir cada uno.Área de conocimientoContexto educativoTipo de recurso -
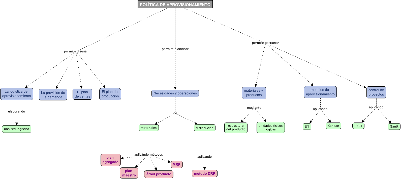
RA1_Tarea online 1
En esta unidad se abordan los fundamentos de los procesos de producción y distribución dentro de las organizaciones, analizando su definición, características y representación mediante esquemas de flujos de mercancías e información. Se estudia la relación entre estos procesos y aspectos clave como la previsión de la demanda, la gestión de stocks, el plan de ventas y la programación de la producción por lotes. Asimismo, se profundiza en las políticas y enfoques de gestión del aprovisionamie...Área de conocimientoContexto educativoTipo de recurso -
Ud4 Comunicación escrita.pdf
Comunicación escrita empresarial: normas de redacción y estructura en la documentación interna y externa de la empresaÁrea de conocimientoContexto educativoTipo de recurso -
Práctica tablas.pdf
El alumnado realizará de forma autónoma una serie de ejercicios didácticos versados en el procesador de textoÁrea de conocimientoContexto educativoTipo de recurso -
DOCUMENTS MERCANTILS 1.pdf
Esta actividad consiste en un enunciado dirigido al alumnado de 2fpbásica de servicios administrativos. Con este recurso el alumnado con ayuda del profesorado podrá realizar los cálculos necesarios para obtener el total de la factura y después diseñar y y reproducir el mismo ejercicio atrevés de una hoja de cálculo de Microsoft excel.Área de conocimientoContexto educativoTipo de recurso -
QUIÉN ES.pdf
¿Quién es quién? Un empresario/a de éxito El alumno/a debe confeccionar una infografía/cartel sobre un empresario/a que admire, relacionado con su sector profesional, debe indicar el logo de la empresa, nombre, foto del empresario y 3 características sobre su éxito, curiosidades, características… que definen su éxito..Área de conocimientoContexto educativoTipo de recurso -
Unidad 1. Conceptos básicos del marketing (1).pdf
Unidad 1 de Marketing y Venta en Imagen Personal donde se tratan los conceptos básicos y el análisis DAFOÁrea de conocimientoContexto educativoTipo de recurso -
ACTIVIDAD PLANTILLA FACTURA.pdf
Confeccionar una factura en ExcelÁrea de conocimientoContexto educativoTipo de recurso -
ACTIVIDAD PLANTILLA FACTURA.pdf
Cómo emitir una factura en ExcelÁrea de conocimientoContexto educativoTipo de recurso -
MEDIOS DE COBRO Y PAGO AL CONTADO Y APLAZADO.pdf
Mediante esta presentación se pretende que el alumnado busque información en internet de los medios más utilizados de cobro y pago que nos podemos encontrar en las empresas.Área de conocimientoContexto educativoTipo de recurso -
Repaso ejercicio evaluable funcion SI.pdf
Ejercicio para practicar las funciones condicionales de la herramienta Excel.Área de conocimientoContexto educativoTipo de recurso -
Tecnologías habilitadoras digitales
• La actividad consiste en la grabación de un vídeo mediante captura de pantalla con las ventajas de la introducción de la Tecnología Habilitadora Digital más usada en la Administración de las empresas=ERP/CRM. El alumnado investiga, documenta y realiza un video explicando las ventajas que aporta la empresa un ERP/CRM concreto, mediante la aplicación “Kazam screencaster”.Área de conocimientoContexto educativoTipo de recurso -
infografía actividad contabilidad.zip
Actividad dirigida a alumnado de 2º Ciclo Formativo de Grado Superior de Administración y Finanzas Módulo: Contabilidad y fiscalidad, simulación empresarialÁrea de conocimientoContexto educativoTipo de recurso -
BOOK DE TRABAJOS REALIZADOS.pdf
En esta actividad, el alumnado recopila y documenta todos los trabajos prácticos realizados en el aula relacionados con peinados y recogidos. Cada estudiante selecciona sus mejores creaciones, planifica una sesión fotográfica y organiza un book o portafolio visual (POWER POINT) que refleje su evolución técnica, creatividad y estilo personal. El objetivo es presentar un registro profesional de los distintos estilos trabajados —desde recogidos clásicos hasta propuestas modernas— destacando la p...Área de conocimientoContexto educativoTipo de recurso -
La imagen personal.pdf
Recurs per a treballar amb PowerPoint la Formació en Empresa.Área de conocimientoContexto educativoTipo de recurso -
BALANCE DE SITUACIÓN
Elaboración de un balance de situaciónÁrea de conocimientoContexto educativoTipo de recurso -
RUMBO A LA EXCELENCIA, DESCUBRE LA SATISFACCIÓN DEL CLIENTE.pdf
El alumnado del módulo Comercio Electrónico de segundo de Actividades Comerciales, realizará una encuesta por equipos de dos o tres personas. La encuesta contará al menos de veinte preguntas para conocer la valoración, gustos y necesidades de sus clientes y clientes potenciales. Los equipos realizarán las encuestas a sus compañeros, profesores, familiares, amigos, etc. Las preguntas deben ser de diversos tipos: de opción múltiple, casillas de verificación, desplegables, respuesta abierta,...Área de conocimientoContexto educativoTipo de recurso -
LA PUBLICIDAD EN EL PUNTO DE VENTA.pdf
Creación de apuntes por los propios alumnos. Se pretende aprender parte del módulo buscando ellos mismos la información. La situación de aprendizaje se encuentra en la plataforma Aules. Consta de tres apartados: -1º Apartado: búsqueda de información, con ayuda del manual de centro, para resolver diferentes cuestionarios sobre la publicidad en el punto de venta para que cada alumno confeccione los apuntes sobre el tema. - 2º Apartado: bloque de casos prácticos de los conocimientos adquirid...Área de conocimientoContexto educativoTipo de recurso -
Identifica el estilo de negociación.pdf
Infografía sobre una actividad para el módulo de Técnicas de venta y negociación, dentro del ciclo del grado superior de Gestión de ventas y espacios comerciales. La actividad consistirá en identificar las características de negociación utilizadas de un personaje en una película o serie, en base a unos parámetros (objetivos fijados, comunicación empleada, estrategia empleada, tipos de poderes de negociación y acuerdo logrado).Área de conocimientoContexto educativoTipo de recurso


